Introduction
Navigating the financial landscape of e-commerce presents challenges, particularly for single-member LLC owners who must manage operational demands alongside tax obligations. Recognizing the essential tax write-offs available can lead to substantial savings and improve their financial outcomes. Despite this, many entrepreneurs are often unaware of the extensive range of deductions they can utilize, including:
- Self-employment tax deductions
- Complexities surrounding business meal expenses
Identifying the key deductions can transform tax season from a burden into a valuable opportunity for financial growth.
Self-Employment Tax Deduction
As a , you are classified as self-employed, and understanding is essential as it impacts the on your net earnings. Importantly, you can deduct 50% of your when calculating your . This deduction is particularly advantageous as it , thereby lowering your overall .
For the year 2026, the remains at 15.3%, which includes both Social Security and Medicare taxes. By taking advantage of this deduction, you can significantly reduce the amount of , ultimately improving your .
Legal and Professional Fees
Costs associated with legal and professional services, such as hiring an attorney for entity formation or consulting with a tax advisor, are considered and are fully deductible. This includes fees for contract reviews, compliance consultations, and any . As of 2026, the IRS continues to permit these deductions, making it essential for to leverage them effectively.
Maintaining meticulous records of these expenses is crucial, as can significantly reduce your . Recent statistics reveal that approximately 70% of LLCs take advantage of , highlighting their importance in . For example, e-commerce enterprises have reported substantial savings of up to $50,000 by deducting legal fees related to and compliance, allowing them to reinvest in growth and innovation.
By prioritizing the documentation of legal costs, LLC owners can optimize their tax strategies and enhance their overall financial health. As Andrea Ward emphasizes, transforming tax season into an opportunity can yield significant benefits for your company.
Automobile Expenses
If you use your , you have two options for : you can either deduct the – such as fuel, maintenance, and insurance – or apply the , which is set at 70 cents per mile for 2025. To maximize your , it is essential to maintain a of your mileage and related expenses. Should you choose the actual cost method, ensure that you to substantiate your claims.
Home Office Deduction
Utilizing a portion of your residence exclusively for work can qualify you for the . There are two methods for claiming this deduction: the and the .
The allows for a deduction of $5 per square foot for up to 300 square feet, capping the maximum deduction at $1,500 annually. Alternatively, the requires you to calculate the percentage of your home used for business and deduct related expenses, such as utilities and mortgage interest.
To qualify, your . For instance, if your 250 square feet within a 1,000-square-foot residence, you could deduct 25% of your eligible costs. If you have $10,000 in qualifying home-related expenses, this could result in a deduction of up to $2,500.
To ensure compliance with eligibility criteria, it is essential to maintain . Consulting with a tax professional can provide additional guidance and help you navigate the complexities of these deductions.
Bank Fees and Interest
Any bank fees associated with your accounts, such as monthly maintenance fees, overdraft fees, and wire transfer fees, can be considered . Furthermore, interest paid on commercial loans or credit lines can qualify as . Keeping accurate documentation of these expenses will assist you in optimizing your and reducing your overall tax liability.
As an international e-commerce entrepreneur, understanding the is crucial, particularly the necessity of obtaining an for tax purposes. To , you must complete IRS Form SS-4, which can be submitted by mail, fax, or online. If you operate as a sole proprietor, you may also require an for your tax filings, which can be obtained using IRS Form W-7. It is important to note that all businesses are required to file tax returns annually, even if they have not yet commenced operations, to avoid penalties. Familiarizing yourself with these requirements will enable you to navigate the complexities of U.S. taxation effectively.
Quick Tips:
- Maintain detailed records of all business-related expenses to maximize deductions.
- Apply for your EIN and ITIN promptly upon starting your enterprise.
- Ensure timely filing of your tax returns to avoid interest and penalties, regardless of income generation.
Office Supplies
In 2026, costs for – including paper, pens, and printer ink – are fully deductible in the year they are acquired. This provision also extends to any . For e-commerce entrepreneurs, , thereby enhancing overall tax savings. For example, if an LLC incurs $1,000 in office supply expenses, this amount can be directly deducted from revenue, effectively lowering the taxable income by the same figure.
According to the IRS, it is crucial to to substantiate claims during tax submission. To fully leverage these benefits, it is imperative to keep and maintain systematic records of all purchases. This thorough documentation not only supports your claims during tax filing but also safeguards against potential , ensuring that your deductions are validated and comply with tax regulations.
Travel Expenses
, such as airfare, lodging, and transportation, are generally for 2026. However, it is crucial to note that meals during travel are only 50% deductible. , , receipts, and the purpose of each trip. For example, if you travel for a conference, document the agenda and any meetings held to substantiate the business nature of your trip.
Additionally, consider utilizing the per diem approach for meals. This method streamlines the claiming process by allowing you to assert standard federal rates without the need to retain detailed receipts. Such an approach can significantly reduce administrative burdens while ensuring compliance with .
It is important to remember that the IRS mandates that travel costs must be ordinary, necessary, and reasonable to qualify for tax benefits. Therefore, always ensure your travel aligns with these criteria. By adhering to these best practices, single-member LLCs can effectively maximize their , which contribute to their , and enhance their overall tax savings.
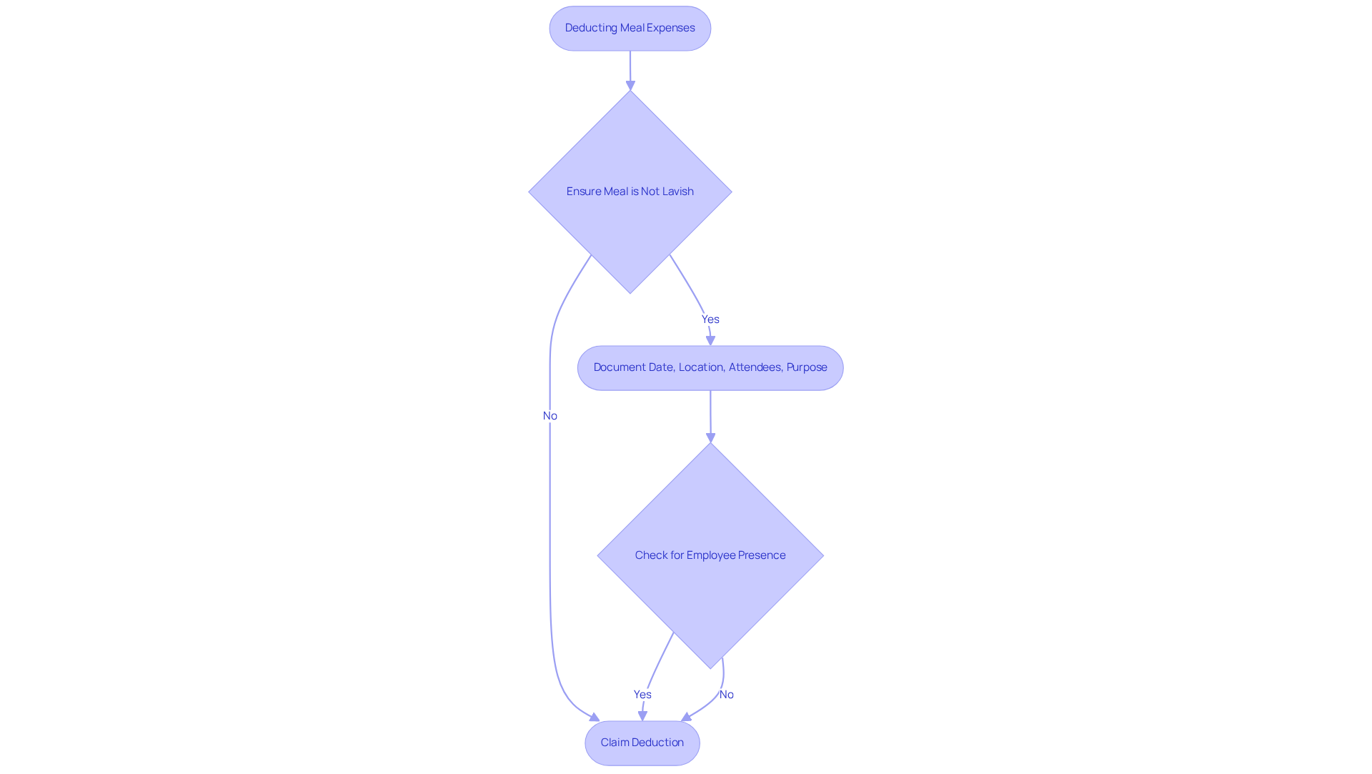
Business Meals
In 2026, LLCs will be able to incurred during meetings with clients, partners, or employees, provided these . It is crucial to note that meals with associates, when no employee is present, are not deductible. To qualify for this deduction, is essential, including the date, location, attendees, and the business purpose of the meal. Such detailed records not only support the claim but also ensure compliance with IRS regulations.
The significance of accurately recording these costs cannot be overstated, as it directly impacts the ability to request . Recent data indicates that a substantial portion of entrepreneurs actively utilize , recognizing their potential to alleviate tax liabilities. For instance, e-commerce companies often benefit from these allowances by incorporating meals into client meetings or team-building activities, thereby strengthening relationships while also providing financial advantages.
As the tax landscape continues to evolve, understanding the intricacies of meal expenses will be vital for seeking to optimize their tax strategies and maintain compliance in an increasingly complex regulatory environment. Tax experts emphasize that ” is crucial for ensuring compliance and receiving the appropriate tax deduction.
Startup Costs
The IRS allows you to in the year your business begins operations, provided your total startup expenses do not exceed $50,000. Should your costs surpass this limit, the excess must be amortized over a period of 15 years. Eligible startup expenses include:
- Market research
- Advertising
It is essential to maintain to qualify for this deduction.
Education Expenses
Costs associated with education that enhance or sustain skills vital for your enterprise are fully deductible. This includes expenses for courses, seminars, and . In 2026, the IRS allows self-employed individuals and LLC members to , provided they are essential for maintaining or improving skills relevant to their business. For e-commerce entrepreneurs, this can significantly lower , making it a crucial strategy for effective .
It is imperative to maintain detailed records of all , including receipts and course descriptions, to substantiate your claims. Notably, a significant percentage of LLCs will take advantage of these , highlighting their importance in efficient tax planning. For example, e-commerce businesses that invest in have reported increased sales and enhanced customer engagement, demonstrating the tangible benefits of these deductions.
Conclusion
Maximizing tax deductions is essential for single-member LLCs, particularly for e-commerce entrepreneurs aiming to enhance their financial outcomes. By utilizing various tax write-offs – such as self-employment tax deductions, legal and professional fees, and home office expenses – business owners can significantly lower their taxable income, thereby fostering greater profitability and growth.
The article has identified ten critical tax write-offs that e-commerce entrepreneurs should consider. These include:
- Automobile expenses
- Bank fees
- Office supplies
- Travel costs
- Business meals
- Startup costs
- Education expenses
Each deduction presents unique benefits that can lead to considerable tax savings when accurately documented and claimed. For example, grasping the intricacies of travel and meal deductions can convert ordinary business expenses into valuable tax relief opportunities.
Adopting these tax strategies not only enhances financial management but also enables entrepreneurs to reinvest in their businesses. By remaining informed about eligible deductions and keeping meticulous records, single-member LLC owners can effectively navigate the complexities of the tax landscape. As the tax environment continues to evolve, proactive engagement with these write-offs will be crucial for achieving sustained business success and financial stability.
Frequently Asked Questions
What is the self-employment tax deduction for single-member LLCs?
As a single-member LLC, you can deduct 50% of your self-employment tax when calculating your adjusted gross income, which helps reduce your total taxable income and overall tax obligation.
What is the self-employment tax rate for 2026?
The self-employment tax rate for 2026 remains at 15.3%, which includes both Social Security and Medicare taxes.
What types of legal and professional fees can be deducted by single-member LLCs?
Legal and professional fees related to entity formation, contract reviews, compliance consultations, and any legal advice relevant to business operations are fully deductible for single-member LLCs.
Why is it important to maintain records of legal and professional expenses?
Keeping meticulous records of legal and professional expenses is crucial because these deductions can significantly reduce your taxable income and improve your financial position.
How much can e-commerce enterprises save by deducting legal fees?
E-commerce enterprises have reported savings of up to $50,000 by deducting legal fees related to contract negotiations and compliance.
What are the options for deducting automobile expenses for commercial use?
You can either deduct the actual costs incurred (such as fuel, maintenance, and insurance) or apply the standard mileage rate, which is set at 70 cents per mile for 2025.
What should you do to maximize tax deductions for automobile expenses?
To maximize tax deductions for automobile expenses, it is essential to maintain a comprehensive record of your mileage and related expenses, and keep all receipts and documentation if using the actual cost method.
List of Sources
- Self-Employment Tax Deduction
- Tax Strategies: Success Stories from Real Clients (https://andreawardcpa.com/case-studies-of-successful-tax-strategies-real-life-examples-of-how-effective-tax-planning-has-benefited-clients)
- Affluent Business Client Tax Case Study | Chandler & Knowles (https://chandlerknowlescpa.com/case-studies/affluent-business-client-case-study)
- New Court Decision Can Ease Self-Employment Taxes on Partnership and LLC Owners (https://nossaman.com/newsroom-insights-new-court-decision-can-ease-self-employment-taxes-on-partnership-and-llc-owners)
- Legal and Professional Fees
- 30 Inspiring Accounting And Tax Quotes For Social Media (2026) ‣ Hayes Chartered Certified Accountants And Tax Consultants In London (https://hayes-accountants.co.uk/blogs/30-inspiring-accounting-and-tax-quotes-for-social-media-2026)
- axiomlaw.com (https://axiomlaw.com/resources/case-studies)
- 20 Tax Write Offs For LLCs: LLC Expenses Cheat Sheet | Paycor (https://paycor.com/resource-center/articles/tax-write-offs-for-llc)
- Tax Strategies: Success Stories from Real Clients (https://andreawardcpa.com/case-studies-of-successful-tax-strategies-real-life-examples-of-how-effective-tax-planning-has-benefited-clients)
- LLC Expenses Cheat Sheet: 14 Tax Write-Offs (https://rippling.com/blog/llc-expenses-cheat-sheet)
- Automobile Expenses
- Higher IRS Standard Mileage Rate in 2026 (https://driversnote.com/blog/irs-mileage-rate-2026)
- Business Use of Vehicles (https://turbotax.intuit.com/tax-tips/small-business-taxes/business-use-of-vehicles/L6hi0zzzh)
- The IRS Has Issued the 2026 Cents-per-mile Rates for Calculating Tax-deductible Vehicle Operating Costs. (https://kempercpa.com/news/the-irs-has-issued-the-2026-cents-per-mile-rates-for-calculating-tax-deductible-vehicle-operating-costs)
- IRS sets 2026 business standard mileage rate at 72.5 cents per mile, up 2.5 cents | Internal Revenue Service (https://irs.gov/newsroom/irs-sets-2026-business-standard-mileage-rate-at-725-cents-per-mile-up-25-cents)
- Home Office Deduction
- More Americans want home offices. There may be a tax reason for that. (https://usatoday.com/story/money/personalfinance/2026/02/12/home-office-tax-deductions-2025/88645844007)
- Home Office Tax Deduction 2026: Work From Home Write-Offs (https://kiplinger.com/taxes/tax-deductions/604147/home-office-deduction-work-from-home)
- Office Supplies
- brex.com (https://brex.com/spend-trends/expense-management/small-business-tax-deductions-and-write-offs)
- 20 Tax Write Offs For LLCs: LLC Expenses Cheat Sheet | Paycor (https://paycor.com/resource-center/articles/tax-write-offs-for-llc)
- Tax Deductions LLC Owners Should Know for 2026 | Insureon (https://insureon.com/blog/llc-tax-deductions)
- 20 Tax Write-Offs for LLCs and Other Small Businesses (2026 Guide) (https://legalzoom.com/articles/llc-tax-write-offs)
- LLC Expenses Cheat Sheet: 16 Tax Write-Offs For Businesses (https://finance.yahoo.com/news/llc-expenses-cheat-sheet-16-110000608.html)
- Travel Expenses
- Business Travel by the Numbers (https://trondent.com/business-travel-statistics)
- Travel expense deduction secrets every business needs (https://instead.com/resources/blog/travel-expense-deduction-secrets-every-business-needs)
- Tax Deductions for Business Travelers (https://turbotax.intuit.com/tax-tips/jobs-and-career/tax-deductions-for-business-travelers/L83DdTEZ8)
- Are You Missing These Business Travel Tax Deductions in 2026? (https://unclekam.com/tax-strategy-blog/business-travel-deductions-2026-tax-guide-for-owners)
- Business Related Travel Expenses Are Deductible (https://wolterskluwer.com/en/expert-insights/business-related-travel-expenses-are-deductible)
- Business Meals
- Deducting Meals & Entertainment Expenses: What Business Owners Should Know (https://lutz.us/blog/updated-entertainment-meal-deductions)
- What’s Changing with Meal and Entertainment Deductions in 2026? (https://patrickaccounting.com/blog/meal-entertainment-deductions-2026)
- LLC Expenses Cheat Sheet: 14 Tax Write-Offs (https://rippling.com/blog/llc-expenses-cheat-sheet)
- 2026 Employee Meal Deduction Rules: What Employers Need to Know (https://uhy-us.com/insights/news/2025/november/2026-employee-meal-deduction-rules-what-employers-need-to-know)
- How to Calculate Meals and Entertainment Expense Deductions (https://pro.bloombergtax.com/insights/corporate-tax-planning/how-to-calculate-meals-and-entertainment-expense-deductions)
- Startup Costs
- Maximizing Individuals’ Deductions for Startup Expenses (https://thetaxadviser.com/issues/2015/mar/case-study-mar2015)
- Case Study: Figuring Startup Costs (https://wolterskluwer.com/en/expert-insights/case-study-figuring-startup-costs)
- 22 Small Business Tax Deductions Checklist for Your Return in 2026 | Insureon (https://insureon.com/blog/small-business-tax-deductions)
- Master Your Business Expenses for a Successful 2026 – Cobb (https://cobbcpa.com/master-your-business-expenses-for-a-successful-2026)
- Education Expenses
- 22 Small Business Tax Deductions Checklist for Your Return in 2026 | Insureon (https://insureon.com/blog/small-business-tax-deductions)
- Upgrade Your Skills with Continuing Education Tax Deduction (https://driversnote.com/blog/continuing-education-tax-deduction)
- Deducting Employee MBA Expenses (https://thetaxadviser.com/issues/2012/jul/medina-banner-july)
- Claiming Business Deductions for Work-Related Education Costs | WFY (https://cpa-wfy.com/claiming-business-deductions-work-related-education-costs)











