Introduction
Establishing a successful company in the U.S. often resembles navigating a complex maze, where each turn introduces new challenges and opportunities. Entrepreneurs embarking on this journey can gain valuable insights into refining their business ideas, developing comprehensive plans, and understanding the legal landscape governing their operations. However, with nearly half of new businesses failing within the first five years, a critical question arises: what essential steps can transform a mere concept into a thriving enterprise? This guide outlines nine crucial steps that not only lay the groundwork for a successful launch but also equip entrepreneurs with the necessary tools to effectively navigate the competitive U.S. market.
Refine Your Business Idea
To enhance your , begin with comprehensive industry research. Start by identifying your target audience and exploring their needs and preferences. Utilize tools such as to gather valuable feedback on your concept. Analyzing competitors is essential; observe their successes and failures to inform your strategy. This iterative process should encompass:
- Brainstorming sessions
- The development of a
- The creation of prototypes to test your concept in real-world scenarios
Effective industry research techniques are crucial, as evidenced by the fact that , underscoring their effectiveness in collecting quantitative data. Furthermore, it is important to recognize that , which can guide your modifications and ensure your concept meets specific demands. Stay informed about ; for instance, , indicating a shift towards more advanced methodologies. By leveraging these insights, you can enhance your venture’s viability and alignment with consumer demands.
Develop a Comprehensive Business Plan
Begin your plan with an executive summary that clearly outlines your concept, mission, and vision. Next, conduct a thorough market analysis that identifies your target market, assesses competition, and examines market trends. Recent data indicates that 49.4% of within the first five years, underscoring the critical need for a robust plan.
Define your organizational structure by detailing the roles and responsibilities of your team members. Include a that articulates how you intend to attract and retain customers. As Pooja Agnihotri states, “The best way to deal with any kind of change is to embrace it,” highlighting the .
Furthermore, it is essential to understand the , as this is crucial for and investment processes in the U.S. Additionally, ensure that your enterprise adheres to cookie policies and user experience requirements, which are vital for operating in the U.S. market.
Finally, provide comprehensive , including , revenue forecasts, and funding requirements. Notably, 72% of small enterprises reported being in good condition in Q3 of 2025, encouraging entrepreneurs to invest time in their planning efforts. This plan should serve as a living document that you revisit and revise as your business evolves.
Assess Your Financial Requirements
Begin by compiling a comprehensive list of all potential startup expenditures, including:
- Legal fees
- Equipment
- Inventory
- Marketing costs
Utilizing a startup expense calculator can aid in accurately estimating these expenses. Additionally, identify ongoing , such as:
- Rent
- Utilities
- Salaries
These are crucial for maintaining organizational functions.
Developing a is vital for understanding when funds will be required and the amounts necessary. This projection not only facilitates planning but also reveals potential cash shortfalls, enabling proactive .
When considering , explore various avenues such as:
- Loans
- Attracting investors
In 2026, average can vary significantly, with many businesses needing approximately $40,000 to launch, while some may require as little as $12,000. Crafting a compelling pitch is essential if you intend to seek , as it can greatly impact your ability to secure the necessary capital.
In the current environment, encounter distinct challenges, with a success rate ranging from only 10% to 20%. Therefore, comprehending funding strategies and maintaining disciplined cash flow management is critical for long-term sustainability.
Determine Your Legal Structure and Register
When considering a , assessing the various types of is essential. These include:
- Sole proprietorships
- Partnerships
- Corporations
Each structure carries distinct implications for liability, taxation, and management. For instance, LLCs offer limited personal risk and flexible tax options, making them a preferred choice among entrepreneurs. In contrast, sole proprietorships grant complete control but expose owners to unlimited personal liability.
After selecting the appropriate structure, the next step in company establishment is to register your business with the relevant state authorities. This process typically involves:
- Filing or organization
- Obtaining any necessary licenses or permits specific to your industry
As of 2026, applying for an from the IRS is crucial, as it is required for tax purposes and aids in compliance with federal regulations.
In recent years, the U.S. has seen a significant increase in , with over 5.9 million new ventures established in 2026 alone. This growth indicates a favorable environment for entrepreneurship, particularly in states that have embraced . Understanding the legal landscape and ensuring compliance from the outset can greatly enhance your chances of success in the competitive U.S. market.
Secure Business Insurance
To safeguard your e-commerce venture, it is crucial to identify the , including:
- General coverage
- Property insurance
- Professional coverage
General protection insurance, which averages $73 monthly across various states, protects against customer lawsuits and property damage. In contrast, professional coverage for e-commerce businesses and addresses claims related to errors or omissions in your services. Additionally, consider consolidating policies through a , which typically averages $104 monthly for e-commerce firms. This policy combines general liability, commercial property, and interruption coverage, offering a cost-effective solution.
Engaging with an insurance broker can help you assess your specific risks and determine the appropriate coverage levels tailored to your needs. It is vital to compare quotes from different providers, as , ranging from $19 to $121 monthly, depending on the types of coverage and location. Regularly reviewing your policies is essential to adapt to any changes in your operations or emerging risks, ensuring that your coverage remains adequate as your organization grows.
In 2026, the landscape of commercial insurance is evolving, with an increasing emphasis on due to the rising threats posed by cybercrime. Startups should also recognize that nearly 40% of U.S. companies encounter employment-related lawsuits within five years, making a vital consideration as you expand your workforce. By proactively addressing these insurance needs, you can better protect your enterprise against potential liabilities and pave a smoother path to success in the competitive e-commerce market.
Build Your Operational Team
To build a robust operational team, it is essential to first identify the , which typically include management, sales, marketing, and customer service. Comprehensive job descriptions should be created that clearly outline the responsibilities and qualifications for each role, ensuring they .
In 2026, the varies significantly. For instance, IT roles typically take between 25 to 40 days, while marketing positions average around 20 days. The overall average time-to-fill for positions is approximately 45 days, reflecting the complete lifecycle from opening to closing a role.
To attract qualified candidates effectively, , including job postings, networking, and referrals. The hiring process can be segmented into stages:
- Posting job openings to receiving applications takes 1 to 5 days
- Screening applications takes 7 to 8 days
- Interviewing candidates takes 8 days
- Making the final decision takes 4 to 5 days
- Waiting for the candidate to accept the offer takes 2 to 4 days
is crucial to ensure the selection of the right individuals for your team.
Once your team is established, it is vital to prioritize and ensure alignment with your organizational objectives. This proactive approach not only but also fosters a culture of continuous improvement within your organization.
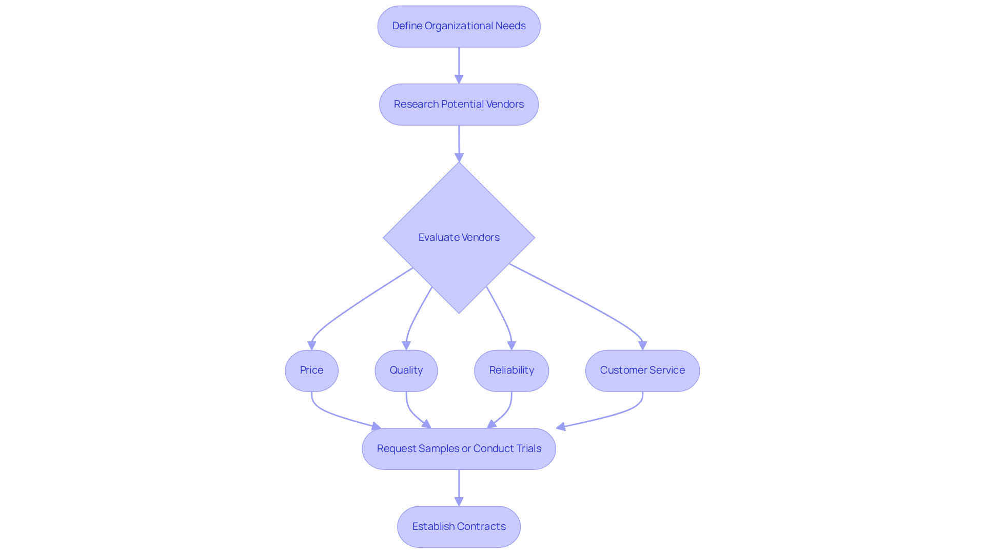
Choose Your Vendors and Suppliers
Begin by clearly defining your organizational needs along with the required. Research potential vendors through online directories, trade shows, and industry recommendations. In 2026, will hinge on several key criteria:
- Price
- Quality
- Reliability
- Customer service
With 88% of consumers expecting , it is essential that your selected suppliers can meet these expectations, especially since 67% of consumers are unlikely to repurchase after a negative return experience. Request samples or conduct trials to directly assess their offerings.
Once suitable vendors are identified, establish that delineate terms, pricing, and delivery expectations. This clarity fosters a smooth working relationship and mitigates risks associated with supply chain disruptions. Additionally, be mindful of the average costs of supplies, which can vary significantly; understanding these costs will assist in effective budgeting for your . As trends in vendor evaluation evolve, prioritize suppliers who demonstrate a and transparency, as these factors are increasingly vital for in the competitive e-commerce landscape.
Brand and Market Your Business
Establishing a is essential for reflecting your business values and connecting with your target audience. A memorable logo is a critical starting point, as . Additionally, selecting a color palette that resonates with your brand’s personality is vital.
Consistency in messaging across all platforms is crucial; it fosters trust and recognition among consumers. To maximize reach, leverage a variety of , including:
- Social media
- Email marketing
- Content marketing
These channels have proven particularly effective in engaging audiences in 2026. Notably, 45% of marketers rate as ‘very effective’ at driving sales.
Promotional campaigns and strategic partnerships can further enhance visibility and attract new customers. It is imperative to consistently through analytics to assess effectiveness and make informed adjustments, ensuring your strategies remain aligned with evolving industry trends and consumer preferences. As Seth Godin states, ‘.’
Moreover, with over 60% of global website traffic being mobile, optimizing your marketing efforts for mobile platforms is essential.
Implement Growth Strategies
To identify potential , consider:
- Expanding your product line
- Entering new territories
- Enhancing customer service
A strategic plan should clearly outline your growth objectives and the necessary steps to achieve them. Leveraging technology and data analytics is crucial; these tools can optimize operations and significantly improve . For example, with , ensuring your is mobile-friendly is essential. Furthermore, as Kristy Snyder notes, ‘Shopping online is here to stay, as .’ Compliance with is also a critical aspect of your . Establishing not only safeguards your access to the U.S. economy but also prepares you for long-term success. It is important to consistently evaluate your growth strategies and modify them based on feedback and performance metrics. This iterative approach will help you remain and market conditions, ensuring continued success in a competitive landscape.
Conclusion
Establishing a successful company in the U.S. requires a meticulous approach that encompasses several critical steps. It begins with refining a business idea through comprehensive research and developing a robust business plan, both of which are essential for laying a solid foundation. Understanding financial requirements, selecting an appropriate legal structure, and securing necessary insurance further contribute to a venture’s resilience in a competitive landscape.
Key insights highlight the importance of adaptability and strategic planning. Entrepreneurs should prioritize:
- Thorough market analysis
- Effective team building
- Innovative branding
These elements help cultivate a unique identity that resonates with consumers. Additionally, leveraging technology and data analytics can significantly enhance operational efficiency and customer engagement, ultimately driving growth and sustainability.
In a rapidly evolving market, the significance of these steps cannot be overstated. Each component of the establishment process serves as a building block toward long-term success. Entrepreneurs are encouraged to embrace these guidelines, continually assess their strategies, and remain responsive to market dynamics. By doing so, they position their ventures not just to survive but to thrive in the ever-changing business landscape of the United States.
Frequently Asked Questions
How can I refine my business idea?
To refine your business idea, conduct comprehensive industry research, identify your target audience, and gather feedback through surveys and focus groups. Analyze competitors to learn from their successes and failures. The process should include brainstorming sessions, developing a minimum viable product (MVP), and creating prototypes to test your concept.
What methods are effective for industry research?
Effective industry research methods include utilizing online surveys, which 85% of researchers use for collecting quantitative data. Additionally, over 50% of innovation comes from customer feedback, which can guide modifications to your concept.
What should be included in a comprehensive business plan?
A comprehensive business plan should start with an executive summary outlining your concept, mission, and vision. It should include a market analysis, organizational structure, marketing strategy, legal framework considerations, and financial projections.
Why is a robust business plan important?
A robust business plan is crucial because 49.4% of new small enterprises fail within the first five years. It helps outline strategies for success and guides decision-making as the business evolves.
What financial requirements should I assess for my startup?
Assess potential startup expenditures such as legal fees, equipment, inventory, and marketing costs. Also, identify ongoing operational costs like rent, utilities, and salaries. Developing a cash flow projection is vital for understanding funding needs and managing finances effectively.
What are some funding options for startups?
Funding options for startups include personal savings, loans, and attracting investors. Average startup expenses can vary significantly, with many businesses needing around $40,000 to launch, while some may require as little as $12,000.
What challenges do e-commerce businesses face?
E-commerce businesses face distinct challenges, with success rates ranging from only 10% to 20%. Understanding funding strategies and maintaining disciplined cash flow management is critical for long-term sustainability.
List of Sources
- Refine Your Business Idea
- 23 Key Market Research Statistics for 2026 (https://backlinko.com/market-research-statistics)
- 31 Inspiring Market Research Quotes (https://blog.flexmr.net/31-inspiring-market-research-quotes)
- Market Research Quotes (111 quotes) (https://goodreads.com/quotes/tag/market-research)
- Develop a Comprehensive Business Plan
- 25 Main Entrepreneur Statistics to Know in 2026 (https://flowlu.com/blog/productivity/entrepreneur-statistics)
- Business Plans Quotes (8 quotes) (https://goodreads.com/quotes/tag/business-plans)
- Business Formation Statistics Press Release (https://census.gov/econ/bfs/current)
- Entrepreneurship Case Studies (https://larksuite.com/en_us/topics/entrepreneurship-startups/entrepreneurship-case-studies)
- Assess Your Financial Requirements
- Case Study: Figuring Startup Costs (https://wolterskluwer.com/en/expert-insights/case-study-figuring-startup-costs)
- Startup Statistics 2026 [By Country Data & Success Rates] (https://demandsage.com/startup-statistics)
- Startup statistics for 2026: A comprehensive analysis (https://revenuememo.com/p/startup-statistics)
- How to Build a Practical Cash Flow Forecast for 2026 – Alloy Silverstein (https://alloysilverstein.com/how-to-build-a-practical-cash-flow-forecast-for-2026)
- Determine Your Legal Structure and Register
- Choose a business structure (https://sba.gov/business-guide/launch-your-business/choose-business-structure)
- Legal Requirements for Starting a Business: Checklist for 2026 (https://paychex.com/articles/startup/legal-requirements-starting-business)
- Top Small Business Statistics (https://forbes.com/advisor/business/small-business-statistics-mar-26)
- How Many New Businesses Start Each Year? (2026 Data) (https://commerceinstitute.com/new-businesses-started-every-year)
- Why 2026 is the Perfect Time to Start a Business (https://entrepreneur.com/starting-a-business/why-2026-is-the-perfect-time-to-start-a-business/502456)
- Secure Business Insurance
- Ecommerce Business Insurance Cost (2026 Rates) (https://moneygeek.com/insurance/business/retail/ecommerce/cost)
- A Founder’s Guide to Startup Insurance (https://svb.com/startup-insights/startup-strategy/startup-insurance-guide-for-founders)
- Build Your Operational Team
- Average Time To Hire & 2026 Recruitment Statistics | TSP (https://blog.mytsp.net/average-time-to-hire-recruitment-statistics)
- Indeed’s 2026 US Jobs & Hiring Trends Report: How to Find Stability in Uncertainty – Indeed Hiring Lab (https://hiringlab.org/2025/11/20/indeed-2026-us-jobs-hiring-trends-report)
- Operational Excellence and Leadership Quotes | Operational Excellence Consulting LLC (https://operational-excellence-consulting.com/operational-excellence-quotes)
- Choose Your Vendors and Suppliers
- Choosing the Right Vendors for Your Business – Preferred CFO (https://preferredcfo.com/insights/choosing-the-right-vendors-for-your-business)
- Future of Supplier Quality: Top Trends and Challenges (https://compliancequest.com/blog/supplier-quality-challenges-and-trends-2026)
- Supplier Evaluation & Five Factors to Consider | Fictiv (https://fictiv.com/articles/five-key-factors-to-consider-when-performing-a-supplier-evaluation)
- 50+ Ecommerce Statistics for 2026: US & Global Data | Charle (https://charleagency.com/articles/ecommerce-statistics)
- Top 2026 eCommerce Statistics for U.S. and Global Markets (https://tekrevol.com/blogs/ecommerce-statistics-for-us-and-global-markets)
- Brand and Market Your Business
- Branding Quotes from the Experts for Inspiration | Ramotion Agency (https://ramotion.com/blog/branding-quotes)
- Branding statistics you need to know in 2026 (https://dash.app/blog/branding-statistics)
- 2026 Marketing Statistics, Trends, & Data (https://hubspot.com/marketing-statistics)
- The Top 50 Branding Quotes: Wisdom to Inspire Your Business — Branding And Content Marketing For Technology (https://phable.io/top-branding-agencies/the-top-50-quotes-about-branding-of-all-time-wisdom-from-the-worlds-greatest-minds)
- The 22 Best Branding Quotes to Inspire You | VistaPrint US (https://vistaprint.com/hub/branding-quotes?srsltid=AfmBOoq_gK9iAJwKUJ_k8drdE4IpPz_R5yAI9TuvMXF3WEjAHzMadpOX)
- Implement Growth Strategies
- Global Ecommerce Sales Growth Report (2026) – Shopify (https://shopify.com/blog/global-ecommerce-sales)
- 35 Top E-Commerce Statistics (https://forbes.com/advisor/business/ecommerce-statistics)
- 88 Motivational Quotes on Growth in Business To Inspire You (https://indeed.com/career-advice/career-development/quotes-on-growth-in-business)
- 50 Inspirational Quotes For Startups And Entrepreneurs (https://forbes.com/sites/allbusiness/2014/02/10/50-inspirational-quotes-for-startups-and-entrepreneurs)










