Introduction
Navigating the complexities of business tax filing can be challenging, particularly for small business owners and individuals in Canada. The emergence of free online business tax filing options offers a significant opportunity for eligible taxpayers to streamline their tax submissions without incurring costs. However, many may question the specific requirements and steps necessary to fully leverage these services. This guide seeks to clarify the process, providing a structured approach to efficient and cost-effective tax filing while addressing common challenges that may arise.
Understand Free Online Business Tax Filing in Canada
in Canada enables eligible taxpayers to submit their income tax returns without incurring any fees. This service is particularly advantageous for individuals and small businesses with straightforward tax situations, as it offers options.
Cost savings can be achieved with , as it eliminates the need for and enables small businesses to allocate resources more effectively. Many Canadians have successfully utilized to file their taxes at no cost, resulting in significant savings.
- Convenience: from the comfort of their homes at their own pace, alleviating the stress associated with traditional submission methods.
- Speed: Online submissions are processed more quickly than paper returns, leading to faster refunds, often within as little as two weeks. This rapid turnaround can greatly enhance cash flow for small businesses.
To , taxpayers usually need to meet , such as having a simple tax situation (e.g., employment income, basic deductions). Several certified software options are available, including TurboTax, UFile, and Wealthsimple, which guide users through the submission process step-by-step. It is essential to utilize NETFILE-certified software to ensure compliance and proper processing of tax submissions.
In 2026, the advantages of are more evident than ever, as over 3.2 million Alberta residents took advantage of this service to submit their tax documents online, underscoring the growing trend towards digital solutions. Additionally, over 110,700 Alberta residents received assistance from , highlighting the support available for small businesses and individuals. By leveraging these resources, small businesses can maximize their tax returns while minimizing costs, reinforcing the notion that effective . As Benjamin Franklin famously stated, “The only things certain in life are death and levies,” emphasizing the importance of understanding and managing financial responsibilities.
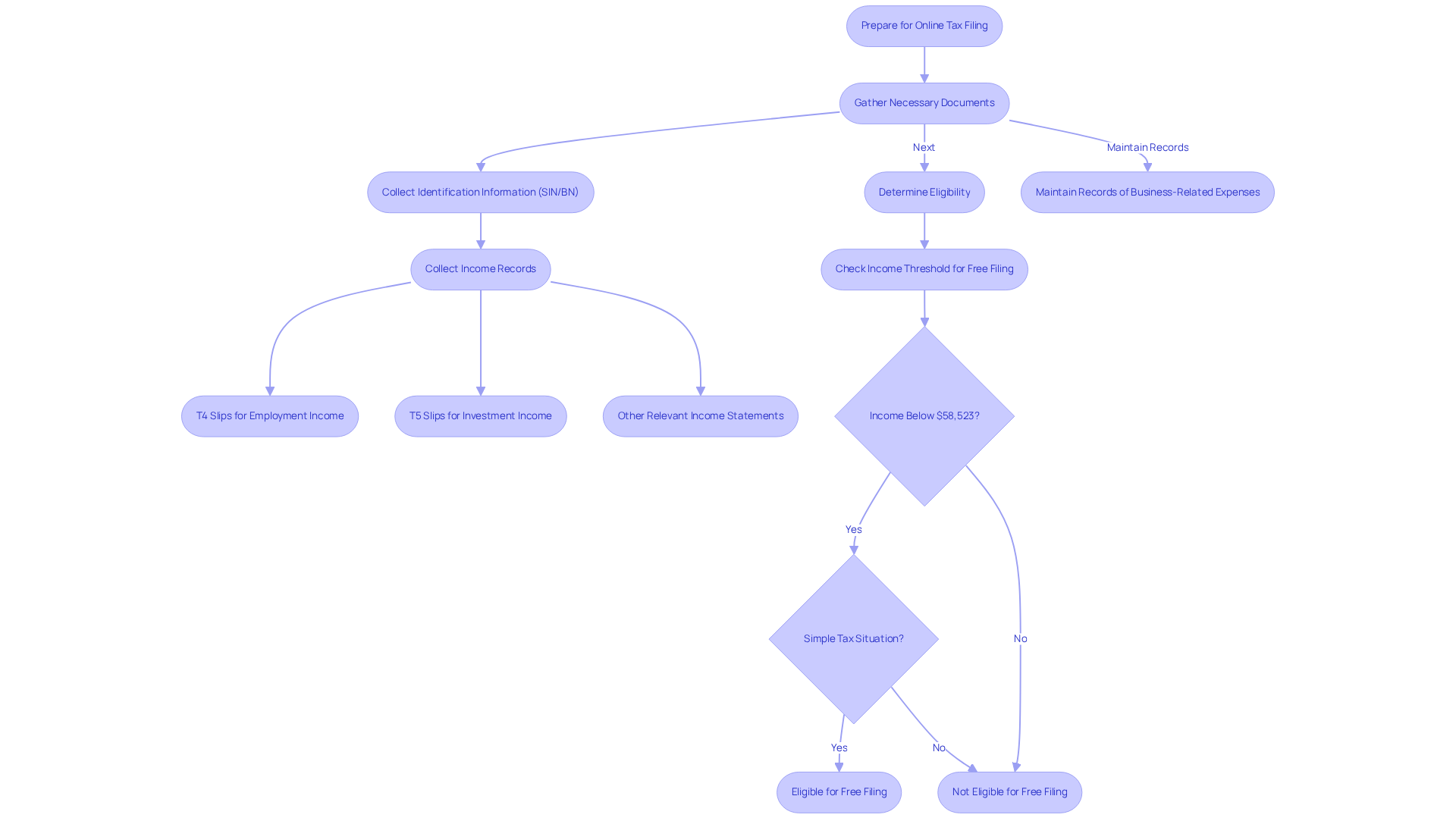
Prepare Your Documents and Determine Eligibility
Before filing your taxes online, it is essential to gather the necessary documents to ensure a smooth process. Start with your identification information; your Social Insurance Number (SIN) or Business Number (BN) is required. Next, collect your income records, including:
- T4 slips for employment income
- T5 slips for investment income
- Any other relevant income statements
Additionally, maintain records of any . Having can significantly simplify the submission process.
Next, assess your eligibility for . Confirm that your income is below the . For 2026, this threshold is set at $58,523 for individuals, ensuring that those with lower incomes can access these services. It is also important to ensure that your ; complicated filings may require the use of paid software or professional assistance.
Eligibility criteria for free online business tax filing in Canada typically include individuals with simple tax situations, such as those without significant investments or multiple income sources. Taxpayers who have not received paper copies of tax slips by the end of March must contact the issuers directly, as the CRA no longer allows requests for paper copies by phone.
As highlighted in George’s case study, many individuals believe they can file their taxes independently using online software. However, tax returns often involve complexities that can lead to pitfalls. Understanding these requirements and organizing your documents accordingly can assist you in more efficiently and utilizing available resources. , underscoring the importance of being well-prepared. By ensuring you possess all required documents and comprehending the modifications to the tax slips request process, you can prevent potential problems and enhance your submission experience.
File Your Taxes Online: Step-by-Step Process
To file your taxes online effectively, follow these steps:
- Choose : Select CRA-certified platforms such as TurboTax, UFile, or Wealthsimple, ensuring they offer a free submission option. These tools are designed to , making the process straightforward and efficient. Notably, Wealthsimple Tax software is recognized for its , which can streamline the submission process for many users.
- Create an Account: Register on your chosen platform. Typically, you will need to provide your Social Insurance Number (SIN) or Business Number (BN) for verification purposes.
- Input Your Information: Enter your personal details, including income sources and deductions. The software will guide you through the necessary fields, simplifying data entry.
- Review Your Return: Carefully check all entered information for accuracy. Most software solutions will flag potential errors or missing information, helping you avoid mistakes. The has improved its accuracy, with representatives providing accurate information 92 percent of the time.
- Submit Your Document: Once you are satisfied with your entries, electronically. You will receive a confirmation number, which serves as proof of submission. Note that NETFILE services for electronic submission are available from mid-to-late February 2026 to January 30, 2027, so ensure you submit within this timeframe.
- Monitor Your Status: Utilize the CRA’s to and any refunds due. This allows you to stay informed about your submission progress. Additionally, if you have a modest income, consider utilizing free clinics through the , where volunteers can assist you in submitting your returns.
By following these steps, you can navigate the digital tax submission process with confidence, ensuring accuracy and compliance through free online business using certified software.
Troubleshoot Common Issues in Online Tax Filing
When encountering issues while filing your taxes online, adhere to the following troubleshooting tips to facilitate a smooth process:
- Check Your Internet Connection: A stable internet connection is essential to prevent disruptions during the .
- Verify Your Information: Ensure that all personal and financial details are accurate. Errors in this information can result in submission failures.
- : If you receive an error message, consult the help section of your tax software or the for guidance on resolving specific error codes.
- Contact Support: If problems persist, contact the customer support team of your tax software for expert assistance.
- Refile if Necessary: Should you discover an error after submission, utilize the to amend your filing, provided you meet the eligibility criteria. The ReFILE service allows you to modify your filing electronically, streamlining the correction process.
Statistics reveal that the error rate for paper submissions is significantly higher, at 21%, compared to less than 1% for e-filed submissions, according to a . This underscores the importance of employing . As a advises, “Double-check your math to avoid errors and delays in processing your return.” By following these steps, you can effectively troubleshoot common online tax filing challenges in Canada.
Conclusion
Free online business tax filing in Canada offers a significant opportunity for individuals and small businesses to manage their tax obligations efficiently and cost-effectively. By utilizing certified software, taxpayers can navigate the complexities of tax submission with ease, ensuring compliance while minimizing preparation fees. This approach not only simplifies the filing process but also enhances the overall experience, allowing users to complete their returns from the comfort of their homes.
This guide has shared key insights, including:
- The importance of understanding eligibility requirements
- Gathering necessary documents
- Adhering to a structured step-by-step process for successful online filing
Highlighting the benefits of speed, convenience, and cost savings, it is evident that free online business tax filing can substantially impact cash flow and resource allocation for small businesses. Furthermore, addressing common issues and knowing where to seek support can further streamline this process.
In conclusion, embracing free online business tax filing is not merely a choice but a strategic decision that can yield significant advantages for Canadian taxpayers. By leveraging available resources and certified platforms, individuals can optimize their tax returns while reducing costs. As the landscape of tax filing continues to evolve, staying informed and prepared will empower taxpayers to navigate their financial responsibilities with confidence and efficiency.
Frequently Asked Questions
What is free online business tax filing in Canada?
Free online business tax filing in Canada allows eligible taxpayers to submit their income tax returns without incurring any fees, making it particularly beneficial for individuals and small businesses with straightforward tax situations.
What are the advantages of using free online business tax filing?
The advantages include cost savings by eliminating the need for expensive tax preparation services, convenience of filing from home, and faster processing times leading to quicker refunds, often within two weeks.
Who can qualify for free online business tax filing?
Taxpayers typically need to meet specific criteria, such as having a simple tax situation, which may include employment income and basic deductions, to qualify for free online business tax filing.
What software options are available for free online business tax filing?
Several certified software options are available, including TurboTax, UFile, and Wealthsimple, which provide step-by-step guidance through the submission process. It is important to use NETFILE-certified software for compliance and proper processing.
How has the trend of free online business tax filing grown in Canada?
In 2026, over 3.2 million Alberta residents utilized free online business tax filing to submit their tax documents online, highlighting the growing trend towards digital solutions. Additionally, over 110,700 residents received assistance from free tax clinics through the Community Volunteer Income Tax Program.
Why is effective tax management important for small businesses?
Effective tax management is crucial for sustainable growth, as it allows small businesses to maximize their tax returns while minimizing costs, ultimately reinforcing their financial stability.
List of Sources
- Understand Free Online Business Tax Filing in Canada
- Tax Doctors Canada Case Studies | Tax Doctors Canada (https://taxdoctorscanada.ca/case-studies)
- Tax season starts on February 23! Here’s what you need to start filing – Canada.ca (https://canada.ca/en/revenue-agency/news/newsroom/tax-tips/tax-tips-2026/tax-season-starts-february-23-heres-what-you-need-to-start-filing.html)
- How to File Taxes Online for Free in Canada | Wealthsimple (https://wealthsimple.com/en-ca/learn/file-taxes-free-canada)
- Quotes about income tax – Beacon Hill Wealth Management (https://beaconhillwm.ca/quotes-about-income-tax)
- Prepare Your Documents and Determine Eligibility
- Tax Doctors Canada Case Studies | Tax Doctors Canada (https://taxdoctorscanada.ca/case-studies)
- What you need to know for the 2026 tax-filing season – Canada.ca (https://canada.ca/en/revenue-agency/news/newsroom/tax-tips/tax-tips-2026/what-you-need-for-2026-tax-filing-season.html)
- Canadian Tax Checklist (https://hrblock.ca/canadian-tax-checklist)
- Tax season starts on February 23! Here’s what you need to start filing – Canada.ca (https://canada.ca/en/revenue-agency/news/newsroom/tax-tips/tax-tips-2026/tax-season-starts-february-23-heres-what-you-need-to-start-filing.html)
- Tax rates and income brackets for individuals – Canada.ca (https://canada.ca/en/revenue-agency/services/tax/individuals/frequently-asked-questions-individuals/canadian-income-tax-rates-individuals-current-previous-years.html)
- File Your Taxes Online: Step-by-Step Process
- 130 Inspirational Quotes About Taxes (https://inc.com/geoffrey-james/130-inspirational-quotes-about-taxes.html)
- What you need to know about filing to the CRA this year as tax season looms (https://financialpost.com/personal-finance/what-you-need-to-know-about-filing-to-the-cra-this-year-as-tax-season-looms)
- Tax Doctors Canada Case Studies | Tax Doctors Canada (https://taxdoctorscanada.ca/case-studies)
- Tax season starts on February 23! Here’s what you need to start filing – Canada.ca (https://canada.ca/en/revenue-agency/news/newsroom/tax-tips/tax-tips-2026/tax-season-starts-february-23-heres-what-you-need-to-start-filing.html)
- How to File Taxes Online for Free in Canada | Wealthsimple (https://wealthsimple.com/en-ca/learn/file-taxes-free-canada)
- Troubleshoot Common Issues in Online Tax Filing
- Tax Doctors Canada Case Studies | Tax Doctors Canada (https://taxdoctorscanada.ca/case-studies)
- EFILE news and program updates – Canada.ca (https://canada.ca/en/revenue-agency/services/e-services/digital-services-individuals/efile-electronic-filers/efile-news-program-updates.html)
- 6 Common Mistakes When Filing Taxes That are Easy to Avoid (https://turbotax.intuit.com/tax-tips/irs-tax-return/common-mistakes-when-filing-taxes-that-are-easy-to-avoid/L4WkkAiCT)
- 130 Inspirational Quotes About Taxes (https://inc.com/geoffrey-james/130-inspirational-quotes-about-taxes.html)
- CRA Digital Tax Filing 2026: No More Paper Tax Packages (https://ubmtax.com/cra-digital-tax-filing-2026)





